Электроника:Полупроводники/Практические аналоговые полупроводниковые схемы/Радиосхемы

Материал из Онлайн справочника
Перейти к навигацииПерейти к поиску

Перевод: Макаров В. (valemak)
Проверка/Оформление/Редактирование: Мякишев Е.А.


Радиосхемы[1]

Рис. 1. (а) Радиоприёмник с кристаллическим детектором (детекторный приёмник). (б) Модулированная радиочастота на выходе антенны. (в) Выпрямленный РЧ-сигнал на диодном катоде без конденсатора фильтра C2. (г) Демодулированный звук в наушниках.
Рис. 1. (а) Радиоприёмник с кристаллическим детектором (детекторный приёмник). (б) Модулированная радиочастота на выходе антенны. (в) Выпрямленный РЧ-сигнал на диодном катоде без конденсатора фильтра C2. (г) Демодулированный звук в наушниках.

Система заземления антенны, колебательный контур, пиковый детектор и наушники – вот основные слагаемые кристаллического радиоприемника, показанного на рисунке 1.а. На рисунке 1.б антенна принимает передаваемые радиосигналы, которые выводятся на «землю» через другие компоненты. Комбинация C1 и L1 составляет резонансный контур, называемый колебательным. Его задача – из множества радиосигналов выбрать нужный. Переменный конденсатор C1 позволяет настраиваться на различные сигналы. Диод пропускает положительные полупериоды РЧ, удаляя отрицательные (рисунок 1.в). Размер C2 позволяет фильтровать радиочастоты из огибающей РЧ-сигнала (рисунок 1.в), передавая звуковые частоты (рисунок 1.г) на гарнитуру. Обратите внимание, что для кристаллического радио не нужен источник питания. Германиевый диод, имеющий меньшее прямое падение напряжения, обеспечивает бо́льшую чувствительность, чем кремниевый диод.

На рисунке 1 выше предполагаются магнитные 2000-омные наушники, однако керамические наушники, иногда называемые кристаллическими наушниками (или детекторными наушниками), более чувствительны. Керамические наушники предпочтительнее всего, кроме приёма самых сильных радиосигналов.

Схема на рисунке 2 ниже даёт более мощный выходной сигнал, чем детекторный радиоприёмник. Поскольку транзистор не смещён в линейной области (отсутствует резистор смещения базы), он работает только в течение положительных полупериодов входного РЧ-сигнала, обнаруживая модуляцию звука. Преимуществом транзисторного детектора является не только лучшее обнаружение, но и усиление. Эта более мощная схема легко управляет магнитными наушниками с сопротивлением 2000 Ом. Обратите внимание, что транзистор является германиевым PNP-устройством. Он, вероятно, более чувствителен из-за более низкого напряжения VБЭ 0,2 В по сравнению с кремнием. Однако и кремниевое NPN-устройство будет работать (если взять батарею с противоположной полярностью).

Рис. 2. TR One, однотранзисторный радиоприёмник. Из-за того, что отсутствует резистор смещения, транзистор работает в качестве детектора.
Рис. 2. TR One, однотранзисторный радиоприёмник. Из-за того, что отсутствует резистор смещения, транзистор работает в качестве детектора.

В наши времена наушники на 2000 Ом достать непросто. Однако подойдут и наушники с низким сопротивлением, обычно используемые вкупе с портативным аудиооборудованием (если их использовать в паре с подходящим аудиопреобразователем).

На схеме на рисунке 3 ниже к кристаллическому детектору добавлен звуковой усилитель для обеспечения в наушниках большей громкости. В оригинальной схеме используется германиевый диод и транзистор. Германиевый диод может быть заменен диодом Шоттки. Кремниевый транзистор можно использовать, если резистор смещения базы заменить в соответствии с таблицей на рисунке:

Рис. 3. Кристаллический (детекторный) радиоприёмник с одним транзисторным усилителем звука для смещения базы.
Рис. 3. Кристаллический (детекторный) радиоприёмник с одним транзисторным усилителем звука для смещения базы.

Модель для бо́льших кристаллических радиосхем, простых однотранзисторных радиоприёмников и более продвинутых радиоприёмников с малым числом транзисторов:

Рис. 4. Regency TR1: первое массовое производство транзисторных радиоприёмников, 1954 г.
Рис. 4. Regency TR1: первое массовое производство транзисторных радиоприёмников, 1954 г.

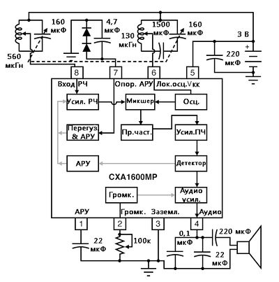
Схема на рисунке 5 ниже – это интегральная схема (ИС) для AM-радио, содержащего все активные радиочастотные схемы в одной ИС. Все конденсаторы и катушки индуктивности, а также несколько резисторов являются внешними по отношению к ИС. Переменный конденсатор 370 пФ настраивает нужный радиочастотный сигнал. Конденсатор переменной ёмкости 320 пФ настраивает гетеродин на 455 кГц выше входного РЧ-сигнала. Частоты радиочастотного сигнала и гетеродина смешиваются, суммируя и/или вычитая два сигнала на выводе 15. Внешний керамический фильтр 455 кГц между выводами 15 и 12 выбирает разностную частоту 455 кГц. Большая часть усиления находится в усилителе промежуточной частоты (ПЧ) между выводами 12 и 7. Диод на выводе 7 восстанавливает звук от ПЧ. Сигнал автоматической регулировки усиления восстанавливается, фильтруется до постоянного тока и возвращается на вывод 9.

Рис. 5. Интегральная схема радиоприёмника.
Рис. 5. Интегральная схема радиоприёмника.

На рисунке 6 ниже показана обычная механическая настройка (а) входного ВЧ-тюнера и гетеродина с настройкой варакторного диода (б). Сетчатые пластины сдвоенного переменного конденсатора – компонент весьма громоздкий. По экономическим соображения его выгоднее заменить на подстроечные варикапные диоды. Увеличение обратного смещения VНастр. уменьшает ёмкость, увеличивая частоту. VНастр. может регулироваться потенциометром.

Рис. 6. Сравнение микросхем радиоприёмников: (а) механической настройки с (б) электронной настройкой варикапного диода.
Рис. 6. Сравнение микросхем радиоприёмников: (а) механической настройки с (б) электронной настройкой варикапного диода.

На рисунке 7 ниже показано AM-радио с ещё меньшим количеством деталей. Инженеры компании «Sony» включили полосовой фильтр промежуточной частоты (ПЧ) в 8-контактную ИС. Это исключает использование внешних трансформаторов промежуточной частоты и керамического фильтра промежуточной частоты. Компоненты настройки LC по-прежнему необходимы для радиочастотного (РЧ) входа и гетеродина. Впрочем, переменные конденсаторы можно заменить на подстроечные варикапные диоды.

Рис. 7. ИС компактного радиоприёмника исключает использование внешних фильтров ПЧ.
Рис. 7. ИС компактного радиоприёмника исключает использование внешних фильтров ПЧ.

На рисунке 8 ниже показано FM-радио с небольшим количеством деталей, основанное на интегральной схеме TDA7021T от NXP Wireless. Громоздкие трансформаторы с внешним фильтром ПЧ заменены на R/C-фильтры. Резисторы встроенные, а конденсаторы внешние. Эта схема – упрощенная версия из рисунка 5 в техническом описании NXP. См. рис. 5 или 8 таблицы техописания. Простая настроечная схема взята из испытательной схемы на рисунке 5. На рисунке 8 показан более сложный тюнер – показано стерео FM-радио с аудиоусилителем для управления динамиком.

Рис. 8. ИС FM-радио, схема усиления сигнала тут не показана.
Рис. 8. ИС FM-радио, схема усиления сигнала тут не показана.

Если нужно собрать простенькое FM-радио, то рекомендую эту схему. Для катушки индуктивности на 56 нГн намотайте 8 витков неизолированного провода или магнитного провода #22 AWG на сердцевину диаметром 0,125 дюйма. Затем выньте стержень и растяните намотку до длины 0,6 дюйма. Настроечный конденсатор может служить миниатюрным подстроечным конденсатором.

На рисунке 9 ниже показан пример РЧ-усилителя с общей базой (ОБ). Это показательная иллюстрация, потому что это похоже на ОБ из-за отсутствия смещения. Поскольку смещения нет, фактически это усилитель класса C. Транзистор проводит менее 180° входного сигнала, поскольку для класса B на 180° потребуется смещение не менее 0,7 В. Конфигурация с общей базой имеет более высокий коэффициент усиления мощности на высоких РЧ-частотах, чем с общим эмиттером. Это усилитель мощности (¾ Вт) отличен от усилителя небольшого сигнала. Входная и выходная π-схемы согласовывают эмиттер и коллектор с 50-омными входными и выходными коаксиальными выводами соответственно. Выходная π-сеть также помогает фильтровать гармоники, генерируемые усилителем класса C. Хотя по современным стандартам излучения, вероятно, потребуется больше секций.

Рис. 9. ВЧ-усилитель с мощностью 750 мВт с общей базой класса C. L1 – медный провод #10 AWG, ½ оборота, внутренний диаметр ⅝ дюйма с шагом ¾ дюйма. L2 – луженый медный провод #14 AWG, 1½ витка, внутренний диаметр ½ дюйма с шагом ⅓ дюйма.
Рис. 9. ВЧ-усилитель с мощностью 750 мВт с общей базой класса C. L1 – медный провод #10 AWG, ½ оборота, внутренний диаметр ⅝ дюйма с шагом ¾ дюйма. L2 – луженый медный провод #14 AWG, 1½ витка, внутренний диаметр ½ дюйма с шагом ⅓ дюйма.

Пример РЧ-усилителя с общей базой и высоким коэффициентом усиления показан на рисунке 10 ниже. Схема с общей базой может быть переведена на более высокую частоту, чем у других конфигураций. Это обычная базовая конфигурация, поскольку базы транзисторов заземлены для переменного тока конденсаторами ёмкостью 1000 пФ. Конденсаторы необходимы (в отличие от класса C, см. предыдущий рисунок), чтобы позволить делителю напряжения 1KΩ–4KΩ смещать базу транзистора для работы класса A. Резисторы 500 Ом представляют собой резисторы смещения эмиттера. Они стабилизируют коллекторный ток. Резисторы на 850 Ом – это коллекторные нагрузки постоянного тока. Трёхкаскадный усилитель обеспечивает общее усиление 38 дБ на частоте 100 МГц с полосой пропускания 9 МГц.

Рис. 10. Усилитель класса А с малым сигналом и высоким коэффициентом усиления с общей базой.
Рис. 10. Усилитель класса А с малым сигналом и высоким коэффициентом усиления с общей базой.

Каскодный усилитель имеет широкую полосу пропускания, как и усилитель с общей базой, и умеренно высокий входной импеданс, как схема с общим эмиттером. Смещение для такого каскодного усилителя (рисунок 11 ниже) прорабатывается в примере задачи в главе 4.

Рис. 11. Каскодный слаботочный усилитель класса А с высоким коэффициентом усиления.
Рис. 11. Каскодный слаботочный усилитель класса А с высоким коэффициентом усиления.

Эта схема моделируется в разделе 8 «Каскодный усилитель» главы 4 «Биполярные транзисторы». Для получения наилучшего высокочастотного отклика используйте РЧ- или СВЧ-транзисторы.

Рис. 12. PIN-диод: переключатель приёмник/передатчик отключает приёмник от антенны во время передачи.
Рис. 12. PIN-диод: переключатель приёмник/передатчик отключает приёмник от антенны во время передачи.
Рис. 13. PIN-диодный антенный переключатель для приёмника пеленгатора.
Рис. 13. PIN-диодный антенный переключатель для приёмника пеленгатора.
Рис. 14. Аттенюатор на PIN-диоде: PIN-диоды работают как резисторы с переменным напряжением.
Рис. 14. Аттенюатор на PIN-диоде: PIN-диоды работают как резисторы с переменным напряжением.

PIN-диоды объединены в схему π-аттенюатора. Последовательно подключённые и включенные в противоположных направлениях диоды подавляют некоторые гармонические искажения в отличие от одиночного последовательно подключённого диода. Фиксированное напряжение 1,25 В смещает в прямом направлении параллельные диоды, которые не только проводят постоянный ток от «земли» через резисторы, но также проводят высокочастотный сигнал на «землю» через конденсаторы диодов. Управляющее напряжение VУправл. увеличивает ток через параллельные диоды по мере его увеличения. Это снижает сопротивление и затухание, передавая больше РЧ от входа к выходу. Затухание составляет около 3 дБ при VУправл. = 5 В. Затухание составляет 40 дБ при VУправл. = 1 В с плоской частотной характеристикой до 2 ГГц. При VУправл. = 0,5 В затухание составляет 80 дБ на частоте 10 МГц. Однако частотная характеристика чересчур сильно варьируется, чтобы аттенюатор можно было использовать.

См.также

Внешние ссылки